SkyWorkAI 是近期体验感颇佳的一款多模态智能体工具,它不仅支持任务分解、联网搜索,还能自动生成格式化演示内容。本文以「Obsidian 备份策略」为例,完整复盘了 SkyWorkAI 文档智能体的工作流程,并结合 MCP 协议的使用细节与图文演示,评测其真实能力和可拓展性。
天工 AI 打工圣体实测:Markdown 笔记自动生成 PPT- 比我的审美高级
在信息爆炸的时代,真正属于自己的知识,不是收藏的链接,而是沉淀下来的思考与结构化笔记。 我一直坚持用 Markdown 记录 Obsidian 笔记,构建个人知识库,不为排版、不为格式,只专注内容本身。
但在实际工作中,我们总免不了将这些纯文本内容转化成 PPT、方案、讲稿、邮件等。
格式化输出。创作靠人脑,表达可交给 AI。
最近我实测了一款办公智能体工具——天工 SkyWorkAI,它能自动识别我写好的笔记内容,生成结构清晰、图文并茂的演示文稿,甚至能拆解任务、联网搜索、协同生成。
这篇文章将完整复盘一个真实案例:从一份 Markdown 笔记开始,SkyWorkAI 如何一步步将其转化为一套完整的演示方案。
服务地址
SkyWorkAI 目前分为两个版本:
- 外网版-SkyWorkAI: https://skywork.ai/home?invite_code=adc3071b8d34cfbfc85625480784f729
- 国内版(天工 AI): https://www.tiangong.cn/login?invite_code=b5fdaa92100f3321ce63a3efa34f6645

SkyWorkAI 文档智能体的实现流程
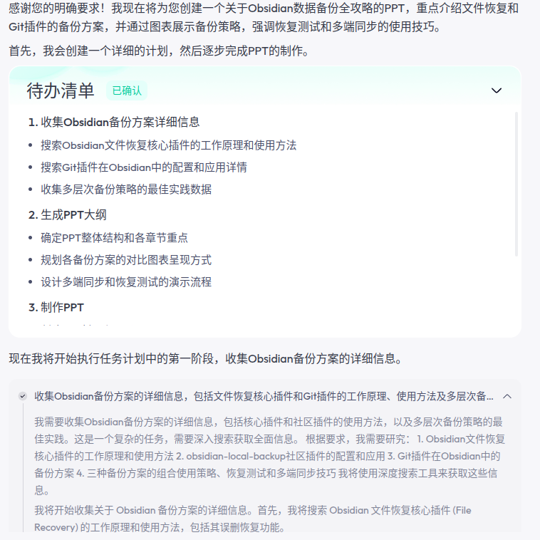
最近在测试多模态智能体工具时,我注意到 SkyWorkAI 的一个特点非常吸引人:不只是"生成内容",而是能一步步"完成任务",这与传统大模型不同,更像是个"能干事"的数码助理。 通过观察其生成日志,我梳理出了 SkyWorkAI 的基本执行流程:
✅ 1. 明确需求(Prompt 转换为任务)
我的输入内容是直接复制本地的 markdown 笔记,具体见:Obsidian误删恢复有妙招!三重备份方案,让数据安全无忧
发送给 SkyWorkAI 后,它就自动识别任务目标,人工确认 plan 后,进入下一步。

🧠 2. 自动生成 TODO 任务清单
SkyWorkAI 会拆解子任务,比如:
- 检索 Obsidian 备份方法
- 编排 PPT 页面结构
- 设计内容排版与样式

⚙️ 3. 执行任务(多智能体并行协作)
任务会分配给不同"子智能体",它们调用 MCP 接口完成具体操作:
- 🔍 联网搜索(调用 MCP 网络爬虫)
- 🌐 页面抓取(模拟浏览器行为)
- 💻 HTML PPT 编码生成(排版、配图一体完成)
整个过程像极了一个带团队的内容运营,分工明确,流程自动化。

生成的 PPT 效果还是不错的,布局,图文搭配的很好。

生成的完整内容见:天工 AI 打工圣体实测:Markdown笔记自动生成PPT-比我的审美高级
总结
总的来说,SkyWorkAI 是目前少数能真正"完成任务"而不是"答题"的 AI 工具,比通用的 Manus 智能体在办公领域更专更强,适合用于文档生成、方案整理、演示稿初稿等场景。
我是麦冬,这是我的 AI 工具实践记录,如果你也对 Obsidian、个人知识管理、AI 生产力工具感兴趣,欢迎关注我在「极客工具」的更新。
更多延伸阅读,按需探索:
- 本文测试输入的原文:Obsidian误删恢复有妙招!三重备份方案,让数据安全无忧
- 智能体调用的 MCP 是个什么东西? 👉 MCP协议解读
- 智能体生成的图片如何本地化管理?👉 obsidian 附件管理的最佳实践